-
IC nguồn TOP244PN mới chính hãng sử dụng trong lĩnh vực sửa chữa điện tử
-
Loại: IC nguồn
-
Tình trạng: Mới chính hãng
Giao hàng toàn quốc
Giá sản phẩm chưa bao gồm VAT
IC nguồn TOP244PN mới chính hãng sử dụng trong lĩnh vực sửa chữa điện tử
Loại: IC nguồn
Tình trạng: Mới chính hãng
Tóm tắt nội dung [Ẩn]

Sản phẩm IC nguồn TOP244PN mới chính hãng
IC nguồn TOP244PN thuộc dòng IC nguồn xung PWM tích hợp Mosfet với công suất cao. Chức năng của IC này thường được dùng làm IC công suất chính trong trong những bộ nguồn hoặc Adapter của Laptop…
- Tên sản phẩm: IC nguồn TOP244PN mới chính hãng
- Mã sản phẩm: TOP244PN
- Họ IC: TOP Switch-GX
- Mã IC: TOP244P
- Kiểu chân: DIP-7
- Công suất tối đa Open Frame: 28W/20W
- Công suất tối đa Adapter: 16W/11W
- Hàng bao sống bao test
- Datasheet IC nguồn TOP244PN:

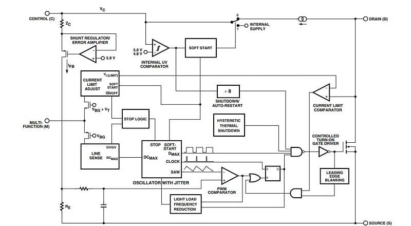
TOPSwitch-GX sử dụng cấu trúc liên kết đã được chứng minh tương tự như TOPSwitch, tích hợp hiệu quả chi phí năng lượng cao MOSFET, điều khiển PWM, bảo vệ lỗi và mạch điều khiển khác vào một chip CMOS duy nhất. Nhiều chức năng mới được tích hợp để giảm chi phí hệ thống và cải thiện tính linh hoạt của thiết kế, hiệu suất và hiệu quả năng lượng, chuyển tiếp dòng, giới hạn dòng điện được đặt bên ngoài chính xác, BẬT/ TẮT từ xa, đồng bộ hóa với tần số thấp hơn bên ngoài và lựa chọn tần số (132 kHz / 66 kHz). Tất cả các loại gói đều cung cấp các tính năng sau: Soft- bắt đầu, tần số chuyển mạch 132 kHz (tự động giảm khi tải nhẹ), rung tần cho EMI thấp hơn, DCMAX rộng hơn, tắt nhiệt trễ và các gói creepage lớn hơn. Ngoài ra, tất cả các thông số quan trọng (tức là giới hạn dòng điện, tần số, độ lợi PWM) có nhiệt độ chặt hơn và dung sai tuyệt đối để đơn giản hóa thiết kế và tối ưu hóa chi phí hệ thống.

=> Xem thêm: Các loại IC nguồn khác tại đây.

- DRAIN (D) Pin: Ngõ ra MOSFET công suất cao áp. Dòng phân cực khởi động bên trong được lấy từ chân này thông qua nguồn dòng điện cao áp được chuyển mạch. Điểm cảm nhận giới hạn hiện tại bên trong cho dòng chảy.
- CONTROL (C) Pin: Bộ khuếch đại lỗi và chân đầu vào dòng phản hồi để điều khiển chu kỳ nhiệm vụ. Kết nối bộ điều chỉnh shunt nội bộ để cung cấp dòng điện phân cực bên trong trong quá trình hoạt động bình thường. Nó cũng được sử dụng làm điểm kết nối cho đường vòng cung cấp và tự động khởi động lại / tụ bù
- LINE-SENSE (L) Pin: Đây là chân đầu vào cho OV, UV, chuyển tiếp dòng với giảm DCMAX, BẬT/ TẮT từ xa, đồng bộ hóa. Kết nối với chân SOURCE sẽ vô hiệu hóa tất cả các chức năng trên chân này.
- EXTERNAL CURRENT LIMIT (X) Pin: Chân đầu vào giúp điều chỉnh giới hạn dòng điện ở bên ngoài, BẬT/ TẮT từ xa và đồng bộ hóa. Kết nối với chân SOURCE sẽ vô hiệu hóa tất cả các chức năng trên chân này.
- MULTI-FUNCTION (M) Pin: (P or G package only) Chân này kết hợp các chức năng của chân LINE-SENSE (L) và EXTERNAL CURRENT LIMIT X của gói Y thành một chân. Chân đầu vào cho OV, UV giúp chuyển tiếp dòng với giảm DCMAX và điều chỉnh giới hạn của dòng điện bên ngoài, BẬT / TẮT từ xa, đồng bộ hóa. Kết nối với chân SOURCE vô hiệu hóa mọi chức năng trên chân này và làm cho TOPSwitch-GX hoạt động ở chế độ ba đầu cuối đơn giản (như TOPSwitch-II)
- FREQUENCY (F) Pin: Chân đầu vào để chọn tần số chuyển mạch: 132 kHz khi kết nối chân nguồn và 66 kHz nếu kết nối với chân điều khiển. Tần số chuyển mạch thiết lập nội bộ cho hoạt động 132 kHz cố định ở trong gói P và G.
- SOURCE (S) Pin: Đầu ra kết nối nguồn MOSFET giúp trả lại nguồn điện áp cao. Sơ cấp mạch điều khiển phía chung và điểm tham chiếu.



Linh kiện Hudu cung cấp IC nguồn TOP244PN mới chính hãng chất lượng tốt cho khách hàng
khi muốn mua IC nguồn TOP244PN mới chính hãng, khách hàng nên tìm mua tại địa chỉ uy tín để đảm bảo được cung cấp sản phẩm chất lượng với giá tốt. Hiện trên thị trường có nhiều địa chỉ cung cấp IC nguồn TOP244PN nên cũng gây khó khăn cho khách hàng trong việc tìm địa chỉ uy tín.
Linh kiện điện tử Hudu sẽ là địa chỉ cung cấp IC nguồn tin cậy cho những khách hàng có nhu cầu sử dụng.
- Linh kiện điện tử Hudu cung cấp IC nguồn TOP244PN mới chính hãng chất lượng tốt, khách hàng hoàn toàn yên tâm khi sử dụng.
- Sản phẩm có độ bền cao, thời gian sử dụng lâu dài.
- Mức giá cả sản phẩm hợp lý, cạnh tranh.
- Chính sách đổi mới sản phẩm nếu phát sinh lỗi do nhà sản xuất, sản phẩm hư hỏng trong quá trình vận chuyển.
- Giao hàng nhanh chóng theo địa chỉ yêu cầu, kiểm tra hàng trước khi thanh toán.
Nếu bạn đang có nhu cầu sử dụng và mua IC nguồn TOP244PN mới chính hàng, click mua ngay để đặt hàng sản phẩm nhanh chóng,
Click vào bên dưới để được tư vấn thêm về sản phẩm.