Thông số của IC nguồn TOP250YN mới

Sản phẩm IC TOP250YN mới
- Tên sản phẩm: IC nguồn TOP250YN mới chính hãng
- Mã: TOP250YN
- Công suất: 135W
- Kiểu chân: TO-220
- Hàng bao sống bao test, được kiểm tra kỹ càng trước khi giao.
- Khách hàng kiểm tra hàng trước khi thanh toán.
=> Xem thêm: Các loại IC khác tại đây.
Sơ đồ nguyên lý cơ bản nguồn TOP250
Công dụng
IC nguồn (IC quản lý nguồn) có chức năng quản lý, kiểm soát và phân phối nguồn điện tới các mạch tương ứng và các IC khác. Đây là linh kiện quan trọng trong các thiết bị điện tử.
IC nguồn có tác dụng ổn định dòng điện và mức điện áp đi qua nó. Một nguồn cung cấp điện của IC có thể phân chia và nhân điện thế nhất định từ một nguồn điện áp mong muốn cho bất kỳ điện áp đầu ra công suất mong muốn.
Khi IC nguồn hỏng và không thực hiện được nhiệm vụ của mình thì sẽ dẫn đến các mạch điện và linh kiện cần sử dụng nguồn điện áp do nó cung cấp cũng sẽ không thể hoạt động, dẫn đến khả năng thiết bị sẽ không thể bật nguồn.
Công dụng cụ thể của IC nguồn TOP250YN đó là:
- IC được sử dụng để học tập.
- Sử dụng trong mạch điện tử, IC nguồn LCD, máy chiều, IC nguồn điều hòa, các thiết bị điện tử
- Sử dụng trong những mạch đổi điện áp.
- Sử dụng trong những mạch cung cấp điện áp.
- Dùng thay IC bị hỏng.
Các chân của TOP250YN
- Chân D: DRAIN (D) Pin: Chân D mosfet được đấu vào 1 đầu của cuộn sơ cấp biến áp. Lúc đầu, trích một phần điện áp để cung cấp cho IC.
- Chân S: SOURCE (S) Pin: Chân S mosfet được đấu xuống GND sơ cấp.
- Chân C: Control (C) Pin: Là loại chân điều khiển, nhiệm vụ nhận phản hồi điều chỉnh phát xung. Ở 4.8V - 5.8V IC sẽ phát xung.
- Chân L: LINE-SENSE (L) Pin: Là chân nối đất.
- Chân F: Chọn tần số Siwtching. Lúc chân này nối với GND nó sẽ là 132kHZ. Khi chân nối với Control 66kHZ.
- Chân X: Là chân để bảo vệ dòng.
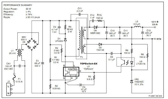
Sơ đồ nguồn Top250 đầu ra 12V 2.5A

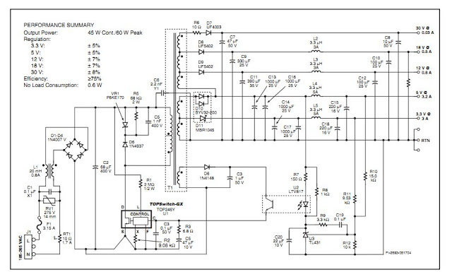
Sơ đồ nguồn TOP 19V 3.6A

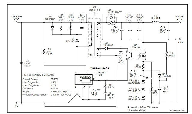
Sơ đồ nguồn TOP 48V 5.2A

Sơ đồ nguồn TOP các cấp điện áp
Kích thước IC

Kích thước TOP250YN
Các khối nguồn của IC
- Khối chỉnh lưu điện áp đầu vào
- Khối tạo dao động và phần sơ cấp của biến áp thành phần là con IC nguồn. IC nguồn TOP này có nhiệm vụ đóng cắt tạo ra nguồn từ trường biến thiên trong mạch sơ cấp (tạo điện áp biến thiên) từ đó tạo ra điện áp biến thiên giống như dạng điện áp ở sơ cấp bên cuộn dây thứ cấp, có chiều ngược với thứ cấp và biên độ tỷ lệ với tỷ số vòng dây quấn.
- Khối chỉnh lưu và lọc điện áp đầu ra: bao gồm cuộn thứ cấp của biến áp diot nắn áp và lọc RC. Điện áp đầu ra thứ cấp biến áp là dạng xung qua diot chỉnh lưu đầu và lọc phẳng bằng mạch C-L.
- Khối nguồn tự cấp cho IC TOP và mạch phản hồi áp. Đảm bảo ổn định điện áp đầu ra dùng 1 con opto PC817, 1 con TL431 (như con diot Zeno tuy nhiên điều chỉnh được điện ổn áp bằng chân Vfr) để cảm nhận điện áp đầu ra. phản hồi vào chân C của IC TOP để ổn định điện áp ra.
Cách quấn TOP250YN
- Muốn quấn TOP250YN sẽ có công thức tính. Để quấn được TOP, bạn cần làm bằng phương pháp thực nghiệm, trong khi quấn thực hiện đo đạc bằng máy hiện sóng, vừa quấn vừa nhìn vào dạng xung để thay đổi số vòng, sơ cấp, thứ cấp và tự cấp vì các lý do sau:
+ Thông số khe từ
+ Thông số Lõi biến áp Ferit
+ Thông số kích thước dây đồng….
+ ….
Có yếu tố mà tính toán sẽ khó chính xác bằng phương pháp thực nghiệm. Kinh nghiệm với nguồn 110-220VAC:
+ Sơ cấp: 40-80 vòng.
+ Thứ cấp: 5-10 vòng.
+ Tự cấp: 10-20 vòng.
Chính sách đổi trả
- Đổi trả sản phẩm trong vòng 10 ngày với các trường hợp lỗi do nhà sản xuất hoặc hư hỏng do quá trình vận chuyển (Hàng đổi trả đảm bảo còn nguyên tem mác, chưa có dấu hiệu đã sử dụng).
- Chỉ xử lý các trường hợp thiếu hàng khi có video mở sản phẩm và có hóa đơn mua hàng.
Cam kết về sản phẩm
- Chất lượng sản phẩm đúng như mô tả
- 100% sản phẩm như hình đại diện
- 100% sản phẩm kiểm tra kỹ trước khi giao hàng
- Đảm bảo bao giá phù hợp trên thị trường
- Khách hàng kiểm tra hàng trước khi thanh toán
Địa chỉ bán IC nguồn TOP250YN chất lượng, giá tốt
Linh kiện Hudu cung cấp IC nguồn TOP250YN có chất lượng tốt
- Linh kiện điện tử Hudu cung cấp IC nguồn TOP250YN mới chính hãng, cung cấp linh kiện điện tử, máy móc, thiết bị đo chất lượng tốt người mua hoàn toàn yên tâm khi sử dụng.
- Sản phẩm có độ bền cao, thời gian sử dụng lâu dài.
- Mức giá cả sản phẩm hợp lý, cạnh tranh.
- Được đổi mới sản phẩm nếu phát sinh lỗi do nhà sản xuất, sản phẩm hư hỏng trong khi vận chuyển.
- Giao hàng nhanh chóng theo địa chỉ yêu cầu, kiểm tra hàng trước khi thanh toán.